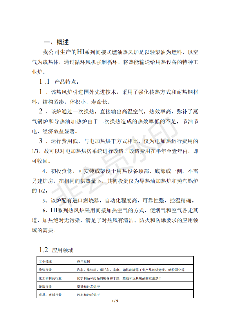
欢迎光临本站! Language:
[中文]
[English]
首页
公司简介
产品中心
技术支持
业务咨询
案例中心
联系我们
>[English]
技术支持分类
使用说明书
操作手册
当前位置:
首页
>
技术支持
HI系列燃气热风炉使用说明书
电加热热风炉使用说明书
HI系列燃油热风炉使用说明书
上一篇:HI系列燃气热风炉使用说明书下一篇:电加热管式炉操作手册
电加热管式炉操作手册
HD系列燃气热风炉使用说明书
1
QQ交谈
0519-83887939